Каталог запасных частей к технике: МТЗ-821/921. Гидроподъемник
1221-4635010-02
1
2
3
4
4
5
5
6
6
7
8
8
9
10
10
11
11
12
12
13
13
14
15
16
17
17
17
18
19
20
21
22
23
24
25
26
26
27
28
29
30
31
32
33
34
35
36
36
36
37
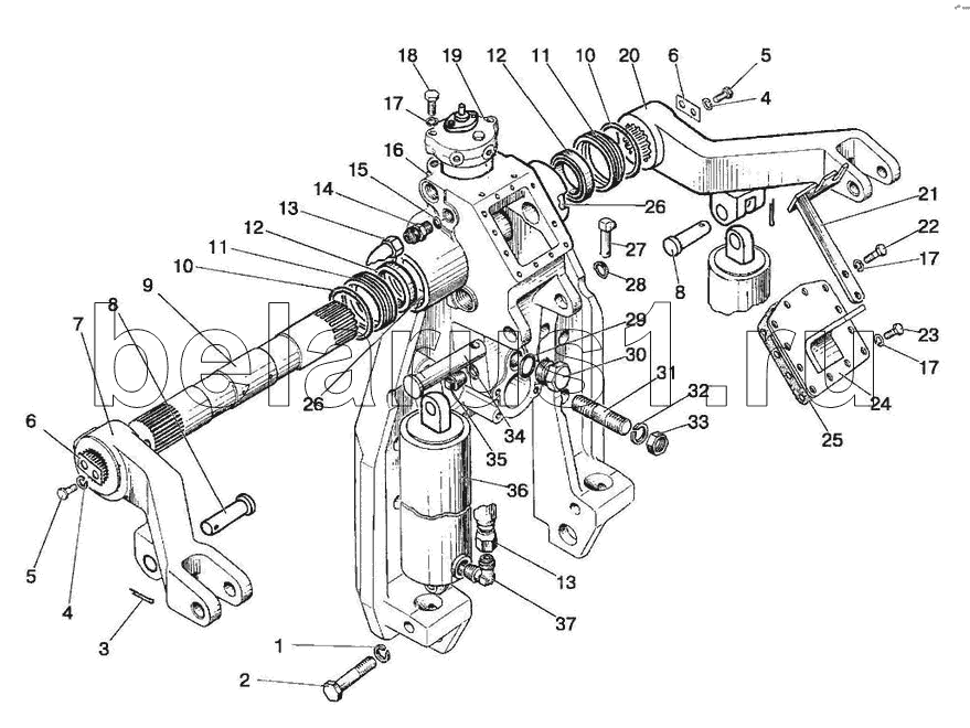
| Позиция на иллюстрации | Заводской номер детали | Название детали | |
|---|---|---|---|
| 1221-4635010-02 | 1221-4635010-02 | Гидроподъемник | |
| 1 | ШП 16 | Шайба | |
| 2 | М16х75 | Болт | |
| 3 | 5x36 | Шплинт | |
| 4 | ШП 12 | Шайба | |
| 5 | М12x30 | Болт | |
| 6 | 40-4605023-А2 | Шайба | |
| 7 | 1221-4635013 | Заказать | Рычаг левый |
| 8 | 1221-4635016 | Заказать | Палец |
| 9 | 1221-4635014 | Заказать | Вал |
| 10 | 079-085-36-2-2 | Заказать | Кольцо |
| 11 | 820-4635091 | Заказать | Стакан |
| 12 | BABSL 60-72-7 | Манжета | |
| 13 | 820-4635115 | Заказать | Шланг |
| 14 | 820-4635083 | Штуцер | |
| 15 | 012-015-19-1-4 | Кольцо | |
| 16 | 1221-4635011 | Заказать | Корпус |
| 17 | ШП8 | Шайба | |
| 18 | М8х40 | Болт | |
| 19 | 820-4634010 | Заказать Заказать Заказать | Распределитель |
| 20 | 1221-4635012 | Заказать | Рычаг правый |
| 21 | 822-4635085 | Кронштейн | |
| 22 | М8х30 | Болт | |
| 23 | М8х20 | Болт | |
| 24 | 820-4635125 | Крышка | |
| 25 | 820-4635039 | Прокладка | |
| 26 | 820-4635088 | Заказать | Втулка |
| 27 | А61.05.005 | Заказать | Чека |
| 28 | А61.05.004 | Кольцо | |
| 29 | 027-032-30-1-4 | Кольцо | |
| 30 | 80-4608021 | Заглушка | |
| 31 | 1321-2707068-01 | Шпилька | |
| 32 | ШП20 | Шайба | |
| 33 | М20 | Гайка | |
| 34 | А61.10.001 | Заказать | Палец |
| 35 | КГ 3/8 | Пробка | |
| 36 | 820-4625010-Б | Заказать | Цилиндр |
| 36 | 820Н-4625010-Б | Цилиндр | |
| 36 | 820Е-4625010-Б | Цилиндр | |
| 37 | 820-4635084 | Угольник |
Содержащиеся в справочниках-каталогах запасные части и детали не предлагаются к продаже, а носят исключительно информационный характер