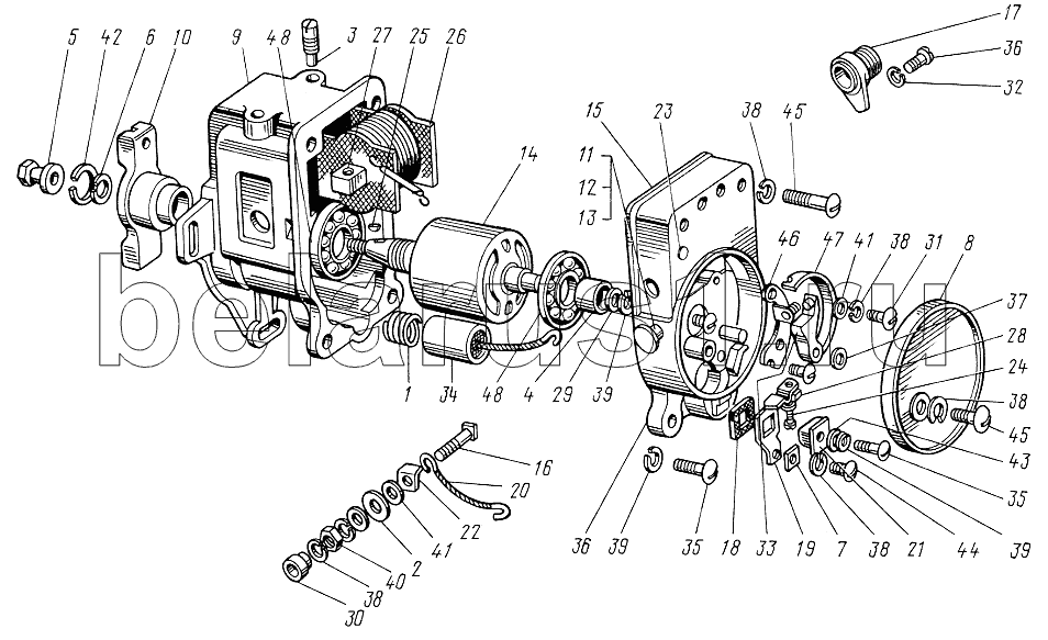
Каталог запасных частей к технике: ЮМЗ-6КЛ, (6КМ). Магнето
1
2
3
4
5
6
7
8
9
10
11
12
13
14
15
16
17
18
19
20
21
22
23
24
25
26
27
28
29
30
31
32
33
34
35
35
36
36
37
38
38
38
38
38
39
39
39
40
41
41
42
43
44
45
45
46
47
48
48
| Позиция на иллюстрации | Заводской номер детали | Название детали | |
|---|---|---|---|
| М124Б1-3728400 | М124Б1-3728400 | Трансформатор | |
| М46Б-3728100 | М46Б-3728100 | Корпус | |
| М124Б2-3728300 | М124Б2-3728300 | Крышка | |
| М124Б3-3728000 | М124Б3-3728000 | Магнето | |
| 1 | М22А-3728003 | Пружина | |
| 2 | М48Б1-3728003-12 | Шайба | |
| 3 | М22А-3728004 | Шпилька | |
| 4 | М22А-3728005 | Кулачок | |
| 5 | МС22-3728005 | Гайка | |
| 6 | МС22-3728006 | Замок | |
| 7 | М124-3728006 | Скоба | |
| 8 | М122-3728011 | Крышка прерывателя | |
| 9 | М22А1-3728101 | Корпус | |
| 10 | МС100-3728102 | Поводок | |
| 11 | М48Б1-3728131 | Головка кнопки | |
| 12 | М48Б1-3728132 | Стержень кнопки | |
| 13 | М48Б1-3728133 | Пружина | |
| 14 | М22А3-3728200 | Ротор | |
| 15 | М124Б2-3728301 | Крышка | |
| 16 | М42-3728304 | Винт | |
| 17 | М42-3728305 | Втулка | |
| 18 | М22А-3728307-01 | Шайба | |
| 19 | М22А-3728308 | Стойка | |
| 20 | М124Б2-3728308 | Вывод | |
| 21 | М22А-3728309 | Втулка | |
| 22 | М42-3728309 | Угольник | |
| 23 | М124Б1-3728311 | Вывод | |
| 24 | М124-3728319 | Винт | |
| 25 | М22А-3728411 | Щека трансформатора | |
| 26 | М22А-3728420 | Обмотки | |
| 27 | М22А-3728465 | Сердечник | |
| 28 | М42Б-3728501 | Пружина | |
| 29 | М46Б-3728608 | Пружина | |
| 30 | ДС1-3701104Б | Втулка | |
| 31 | ДС1-3701107 | Винт | |
| 32 | Б21-3705009 | Шайба | |
| 33 | ИЛ-10-1467 | Эксцентрик | |
| 34 | К42-18-8-0,2 | Конденсатор | |
| 35 | Н0-0603 | Винт | |
| 36 | МХ-0097 | Винт | |
| 37 | М11-6780 | Шайба | |
| 38 | Х-1012 | Шайба 4Т.65Г | |
| 39 | Х-4001 | Шайба 5Т.65Г | |
| 40 | Х-4019 | Гайка | |
| 41 | Х-4020 | Шайба | |
| 42 | Х-4069 | Шайба 8Т.65Г | |
| 43 | 8Х-1497А | Шайба | |
| 44 | 8Х-1541 | Винт | |
| 45 | 8Х-4165 | Винт | |
| 46 | Р-10-7075 | Стойка контактная | |
| 47 | Р-10-7970 | Пружина рычага | |
| 48 | 6012 | Подшипник |
Содержащиеся в справочниках-каталогах запасные части и детали не предлагаются к продаже, а носят исключительно информационный характер