Каталог запасных частей к технике: МТЗ БЕЛАРУС 923.7. Гидроподъемник
1
2
3
4
4
5
5
6
6
7
8
8
9
10
10
11
11
12
12
12
12
13
13
14
15
16
17
17
17
18
19
20
21
22
23
24
25
26
26
27
28
29
30
31
32
33
34
35
36
36
36
36
37
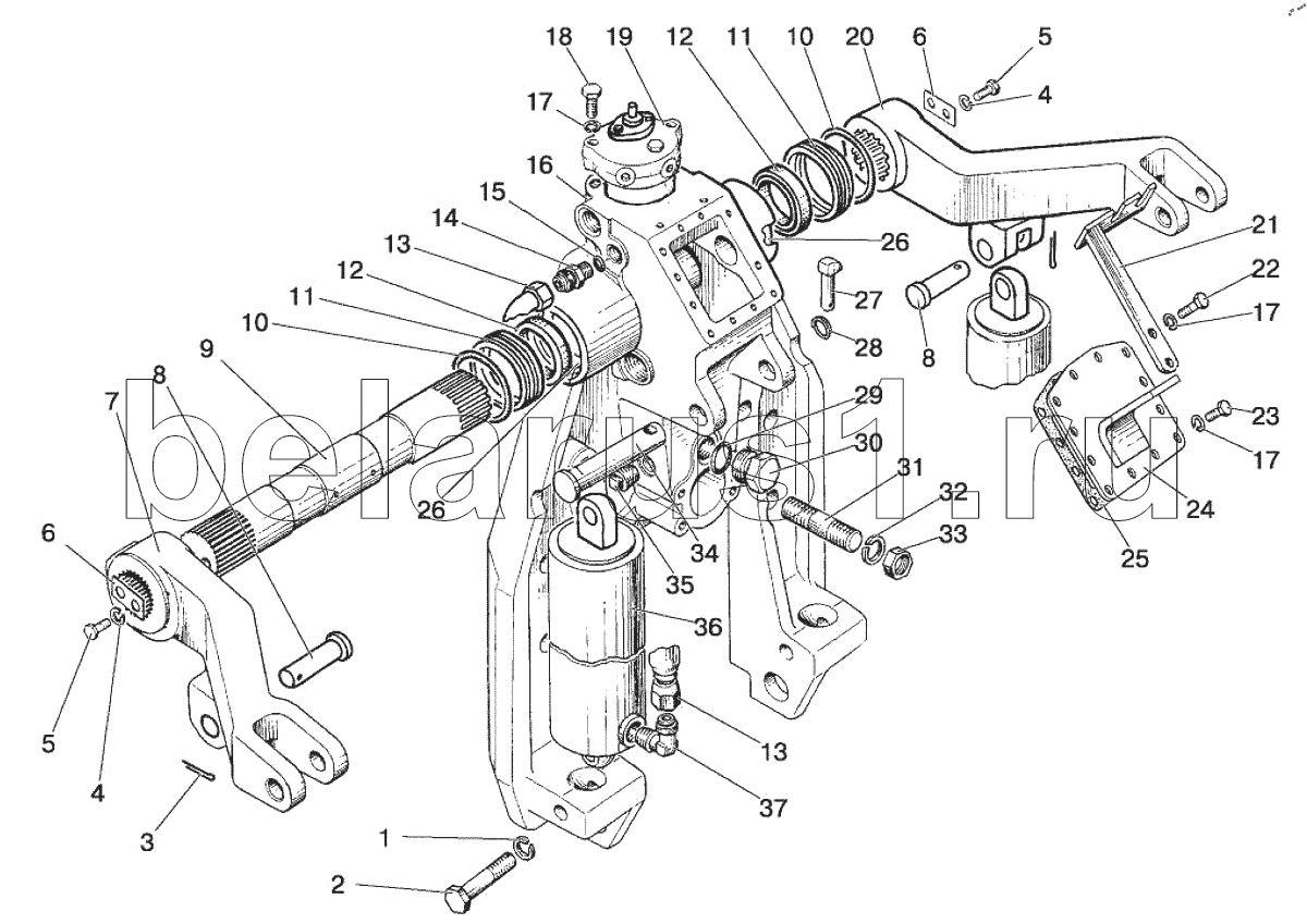
| Позиция на иллюстрации | Заводской номер детали | Название детали | |
|---|---|---|---|
| Гидроподъемник | Гидроподъемник | Гидроподъемник | |
| 1 | 16 ОТ | Шайба | |
| 2 | М16-6gх75.88.35.019 | Болт | |
| 3 | 5х36.019 | Шплинт | |
| 4 | 12 ОТ | Шайба ОСТ 37.001.115-75 | |
| 5 | М12-6gх30.88.35.019 | Болт | |
| 6 | 40-4605023-A2 | Шайба | |
| 7 | 923-4635013 | Рычаг левый | |
| 8 | 1221-4635016 | Заказать | Палец |
| 9 | 923-4635014 | Вал | |
| 10 | 079-085-36-2-2 | Заказать | Кольцо |
| 11 | 820-4635091 | Заказать | Стакан |
| 12 | BABSL 60-72-7 SIMRIT 72 NBR 902 | Манжета | |
| 12 | TCP 60 72 7/7.5 | Манжета | |
| 13 | 820-4635115-01 | Рукав высокого давления | |
| 14 | 820-4635083 | Штуцер | |
| 15 | 012-015-19-2-4 | Кольцо | |
| 16 | 1221-4635011-01 | Корпус | |
| 17 | 8Т | Шайба | |
| 18 | М8-6gх40.88.35.019 | Болт | |
| 19 | 820-4634010 | Заказать Заказать Заказать | Распределитель |
| 20 | 923-4635012 | Рычаг правый | |
| 21 | 822-4635085 | Кронштейн | |
| 22 | М8-6gх30.88.35.019 | Болт | |
| 23 | М8-6gх20.88.35.019 | Болт | |
| 24 | 820-4635125 | Крышка | |
| 25 | 820-4635039 | Прокладка | |
| 26 | 820-4635088 | Заказать | Втулка |
| 27 | A61.05.005 | Чека | |
| 28 | A61.05.004 | Кольцо | |
| 29 | 027-032-30-1-4 | Кольцо | |
| 30 | 80-4608021 | Заглушка | |
| 31 | 1321-2707068-01 | Шпилька | |
| 32 | 20 ОТ | Шайба | |
| 33 | М20-6Н.6.019 | Гайка | |
| 34 | A61.10.001 | Палец | |
| 35 | ПК КГ 3/8" | Пробка | |
| 36 | 820-4625010-Б | Заказать | Цилиндр |
| 36 | 820Н-4625010-Б | Цилиндр | |
| 36 | 820Е-4625010-Б | Цилиндр | |
| 36 | МЦП 80x220-3 | Гидроцилиндр | |
| 37 | 820-4635084 | Угольник |
Содержащиеся в справочниках-каталогах запасные части и детали не предлагаются к продаже, а носят исключительно информационный характер